CERTIFICATION

QUALITY MANAGEMENT SYSTEM (ISO 9001:2015) CERTIFICATION

An effective management system says a great deal about your organisation. It shows you are dedicated to optimising your operations. It demonstrates your commitment to quality and efficiency and effective utilization of your processes and resources.

Management Systems follow the process-based model of Plan-Do-Check-Act or PDCA Cycle that covers all the requirements of any International Standard in establishment, implementation and maintenance of the Management Systems.

Aries International Maritime Research Institute (AIMRI) with its office in Sharjah, UAE is a Quality Management System Certification body accredited by the UAE Government Body- Emirates International Accreditation Centre (EIAC), an MLA signatory member of IAF (International Accreditation Forum). Our certification services enable you to demonstrate that your products, processes, systems or services are compliant with national and international regulations and standards.

AIMRI, as an independent & impartial certification body, has stringent policies that ensures the team involved in executing the certification process and making decisions is Impartial and Independent.

The procedures laid down by AIMRI are in accordance with the requirements of IAF guidelines and ISO 17021 Standards.

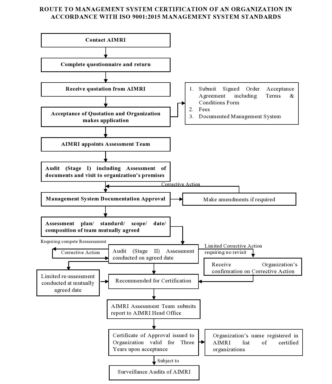
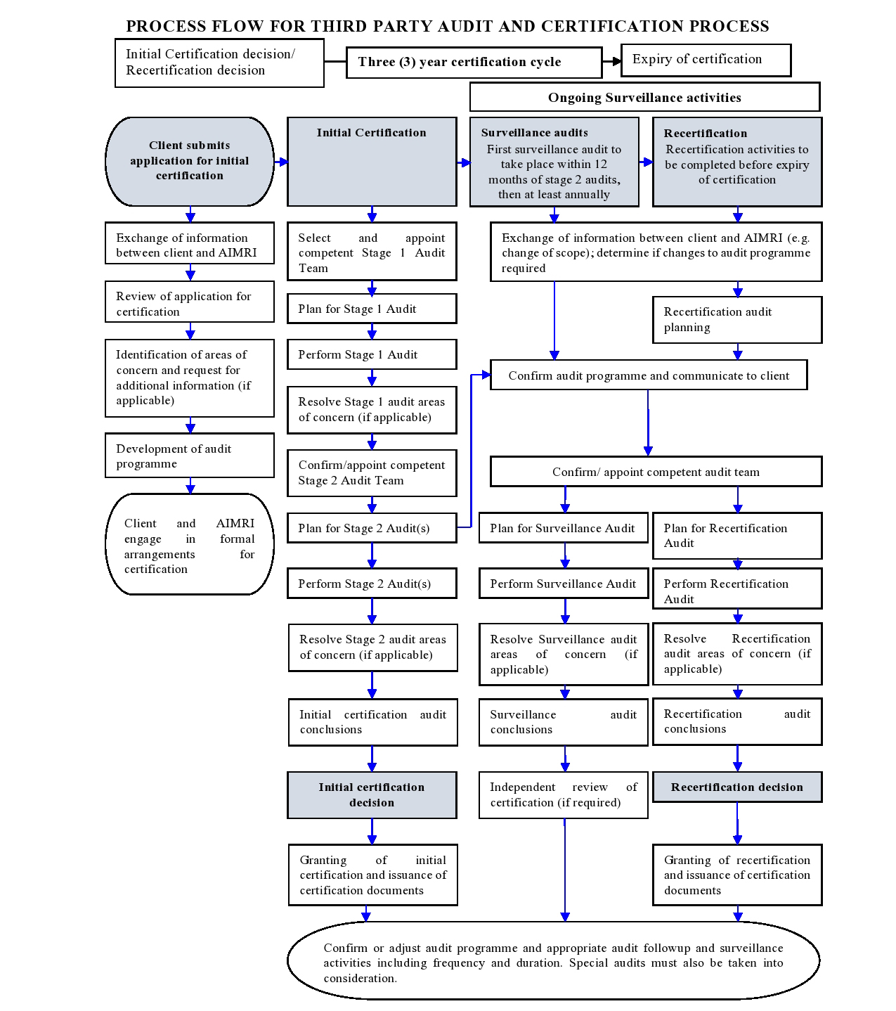
CERTIFICATION PROCESS

Certification Process Certification Process

USE OF LOGO & CERTIFICATE

Use of Logo & Certificate Use of Logo & Certificate

APPEALS & COMPLAINTS PROCESS

Appeals & Complaints Process Appeals & Complaints Process Appeals & Complaints Process Appeals & Complaints Process Appeals & Complaints Process Appeals & Complaints Process Appeals & Complaints Process Appeals & Complaints Process

IMPARTIALITY POLICY

Impartiality Policy
WhatsApp